

I had some curiosity for animals that neither my parents nor I really understood.



Old interests that now made sense: favourite subjects in school were Biology, Maths, English

Old interests that now made sense: favourite subjects in school were Biology, Maths, English





A majority of our work so far has involved engaging with Bird Count India, which is a collective of birders and bird monitors engaged in citizen science of birds across the country. Our team rarely ever conducts bird monitoring directly, but focuses on facilitating others to do so and to establish bigger, growing communities of interested people. Part of our vision is to empower this rapidly growing community to translate their data into meaningful, actionable insights.


A majority of our work so far has involved engaging with Bird Count India, which is a collective of birders and bird monitors engaged in citizen science of birds across the country. Our team rarely ever conducts bird monitoring directly, but focuses on facilitating others to do so and to establish bigger, growing communities of interested people. Part of our vision is to empower this rapidly growing community to translate their data into meaningful, actionable insights.

> our_small_dataset# A tibble: 50,431,050 x 36


As such, my role in the team lies more on the (eBird) data side of things: translating the data into outputs of potential use to the community, such as various data products (like reports, maps, graphs, etc.), tools (like an R package and replicable open-source, version-controlled, streamlined data workflows), and knowledge from more formal analyses (like research articles).
So a day in the life for me would typically involve peering at screens full of data or code, or like many of us, manuscripts-in-progress. I know—not the most inspiring thing, and not what drew me to the field in the beginning! But these are interests I discovered later, and are important parts of doing science.
Plus, in my off-time I get to travel to crazy places hunting down birds and landscapes, without the hassle of permits and timelines!


Plus, in my off-time I get to travel to crazy places hunting down birds and landscapes, without the hassle of permits and timelines!
I want to tell you all about a specific project I was part of. This is the biggest formal research project our team has been involved in.
The scope of SoIB actually extends much further beyond NCF—it is a partnership of 13 governmental and non-governmental organisations, among which NCF is but one.
State of Birds
regular status assessments of a region’s birds
Status in terms of abundance and/or range. Elsewhere, these are always done using large-scale systematic monitoring programmes spread across the region of interest.
State of Birds
regular status assessments of a region’s birds
based on large-scale systematic monitoring
Status in terms of abundance and/or range. Elsewhere, these are always done using large-scale systematic monitoring programmes spread across the region of interest.
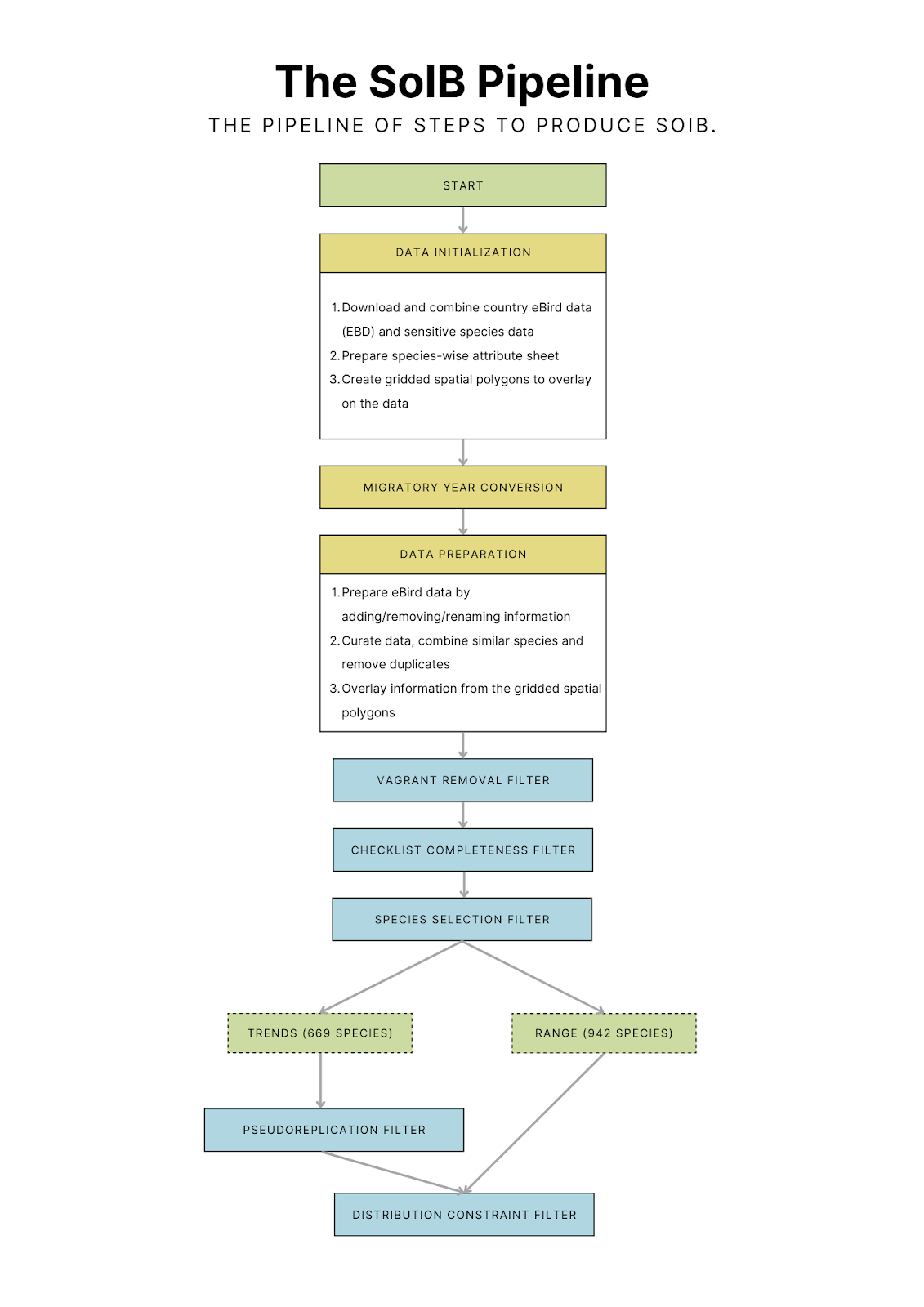
What is systematic monitoring? This is something very difficult to implement in a huge and diverse country like India.
We figured out an alternative to do this with eBird data, which has been exponentially growing in India in the last few years.
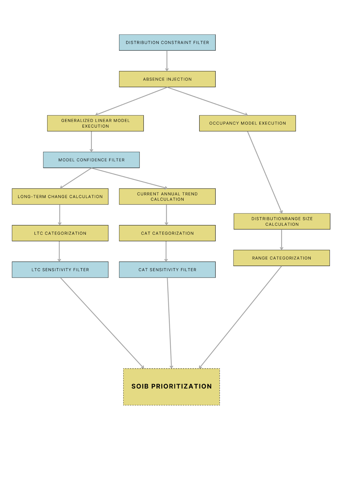
Three main metrics:

By the way, SoIB 2023 analyses species not just at the nationwide level, but also at the level of individual states and habitats. This makes it possible to understand how differently a species is faring across states and habitats. For example, we can see here that peafowls have increased more rapidly in Karnataka than in the country overall.
This is also a good example that shows how the metric is an index of abundance, and not exact population estimates.
However, in some places the pool of data from birders is not sufficient to conduct these robust analyses. E.g., Bihar.

Indian Roller is a very familiar bird, but not doing very well. Aside from looking at how individual species are doing, we can investigate groups to understand broader patterns. For example, it is an open habitat specialist.
Indian Roller is a very familiar bird, but not doing very well. Aside from looking at how individual species are doing, we can investigate groups to understand broader patterns. For example, it is an open habitat specialist.
We see similar declines in other species of open habitats as well, that roughly match their degree of specialisation!
And when we zoom out to look at different habitat specialisations, here too we notice that the entire groups of open habitat or grassland/scrub specialists are also declining much more than specialists of other habitats. Wetland birds are another group that have declined considerably.
Large frugivores could be doing well due to planting of fruiting trees in human inhabited areas. But carrion-eaters and insectivores are generally declining.
Anyone can access all the results from SoIB 2023, including maps and graphs, on the website.

We also have a YouTube channel where we try to communicate these findings in a way that the information reaches relevant audiences.
A tool to generate summarised reports of the birds and their health in a specific area.

Start/restart/continue uploading your observations to eBird!
Hopefully also inspires ex-birders who have become jaded with birding

Image by Gordon Johnson (source)
@rikudoukarthik
@TrickDEerie
kartrick.rbind.io
rikudoukarthik@gmail.com

From eBird data, we can calculate an index of abundance (aka, reporting frequency) of a species for a specific location and time period, based on all the eBirding that has happened in that space and time.

People have gone into their old notebooks, and uploaded their very old observations onto eBird. Without this, we wouldn’t have been able to even calculate the long-term trends!


Three main metrics:
The peafowl is on the few bird species in India that are doing well.
Unfortunately, the situation is grim for many of our migratory ducks which are in decline.
There is some ray of hope: White-rumped Vulture and other vultures seem to be doing better in PAs.
Keyboard shortcuts
| ↑, ←, Pg Up, k | Go to previous slide |
| ↓, →, Pg Dn, Space, j | Go to next slide |
| Home | Go to first slide |
| End | Go to last slide |
| Number + Return | Go to specific slide |
| b / m / f | Toggle blackout / mirrored / fullscreen mode |
| c | Clone slideshow |
| p | Toggle presenter mode |
| t | Restart the presentation timer |
| ?, h | Toggle this help |
| Esc | Back to slideshow |